This website requires JavaScript.
Explore
Help
Sign in
st
/
rts_game_backend
Watch
1
Star
0
Fork
You've already forked rts_game_backend
0
mirror of
https://github.com/ProgramSnail/rts_game_backend.git
synced
2026-01-25 12:57:08 +00:00
Code
Issues
Projects
Releases
Packages
Wiki
Activity
Actions
ecf87e8c87
rts_game_backend
/
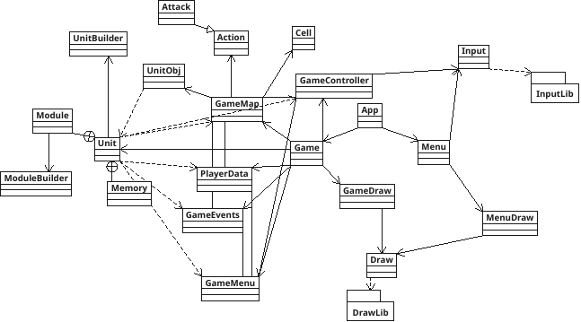
UMLDiogram.png
ProgramSnail
a92cbabf82
Addid UML
2021-03-21 14:13:02 +03:00
22 KiB
Executable file
647x359px
Raw
History